Overview
Clarifying the product experience through content restructuring and visual hierarchy.
This project redesigns the Calm app to make the experience clearer and easier to navigate. It focuses on improving content structure and visual hierarchy so users can quickly understand what to do and where to go. The goal is to reduce confusion and help users move through the app with less effort.
Research
Market Research
Since COVID-19, more people have become more aware of their mental health and daily well-being. As a result, the meditation app market has continued to grow, with users looking for simple ways to manage stress, sleep better, and build healthy routines. Users now expect not only content, but also a smooth and well-organized experience that fits into their daily lives. This suggests that users are not just looking for content, but for an experience that feels clear, easy to follow, and meaningful in their daily routine.
Competitors Analysis
The competitive analysis was divided into direct and indirect competitors to better understand the landscape. Direct competitors such as Headspace and Insight Timer focus on structured meditation content and guided sessions. Indirect competitors like Spotify and MyFitnessPal approach wellness as part of a broader lifestyle experience. This comparison suggests that Calm lacks clarity in how users explore content and understand subscription value, especially when compared to both focused meditation apps and broader lifestyle platforms.

User Insights
Affinity Map
User reviews show that many frustrations come from unclear subscription flows and difficulty understanding the app’s value. Users often feel unsure about what they are paying for and when charges will happen. These patterns helped identify key usability issues around transparency and clarity. They guided the direction of the redesign by highlighting what needs to be simplified.

Empathy Map
Both new and existing users want an experience that feels clear and trustworthy.ㅅ New users feel confused when they face early paywalls or unclear differences between free and paid content. Existing users struggle with hidden fees and unclear subscription details, which lowers their trust in the app. They also expect more personalized content that fits their needs over time.

User Story
These insights were turned into clear user goals for the redesign. They define what users need at different stages of their journey. For first-time users, the focus is on building trust through clear onboarding and transparent subscription information. For existing users, the goal is to provide easier access, better control, and more relevant content.
User Story. First-time User
As a new user, I want a clear onboarding process with meaningful free content and transparent subscription info, so that I can experience the app’s value and build trust before making a commitment.
User Story. Existing User
As an existing user, I want clearer content access, simpler accessibility settings, and more personalized recommendations, so that I can enjoy long-term value and feel the app adapts to my needs.
Define
Problem Statement
Through research and user insights, it became clear that users struggle to trust and continue using the app due to unclear subscription flows, limited content access, and scattered controls. These issues make it difficult for users to understand what they are paying for and how to manage their experience. As a result, the overall experience feels uncertain and lacks confidence. This project focuses on improving transparency, personalization, and accessibility as the core direction of the redesign.
Problem 01
Unclear subscription flows and renewal expectations reduce user trust
Problem 02
Limited content access and lack of meaningful personalization
Problem 03
Fragmented and complex accessibility settings
HMW 01
How might we
make subscription and refund processes clear and easy to understand?
HMW 02
How might we
help users quickly find content that matches their needs?
HMW 03
How might we
simplify accessibility settings so users can easily control them?
Strategy
MoSCoW
Features were prioritized based on how directly they address key user problems identified in research. Must-have features focus on improving subscription transparency, simplifying navigation, and reducing friction in core journeys. This prioritization guided the design toward clearer, more reliable, and user-focused experiences.

User Flow
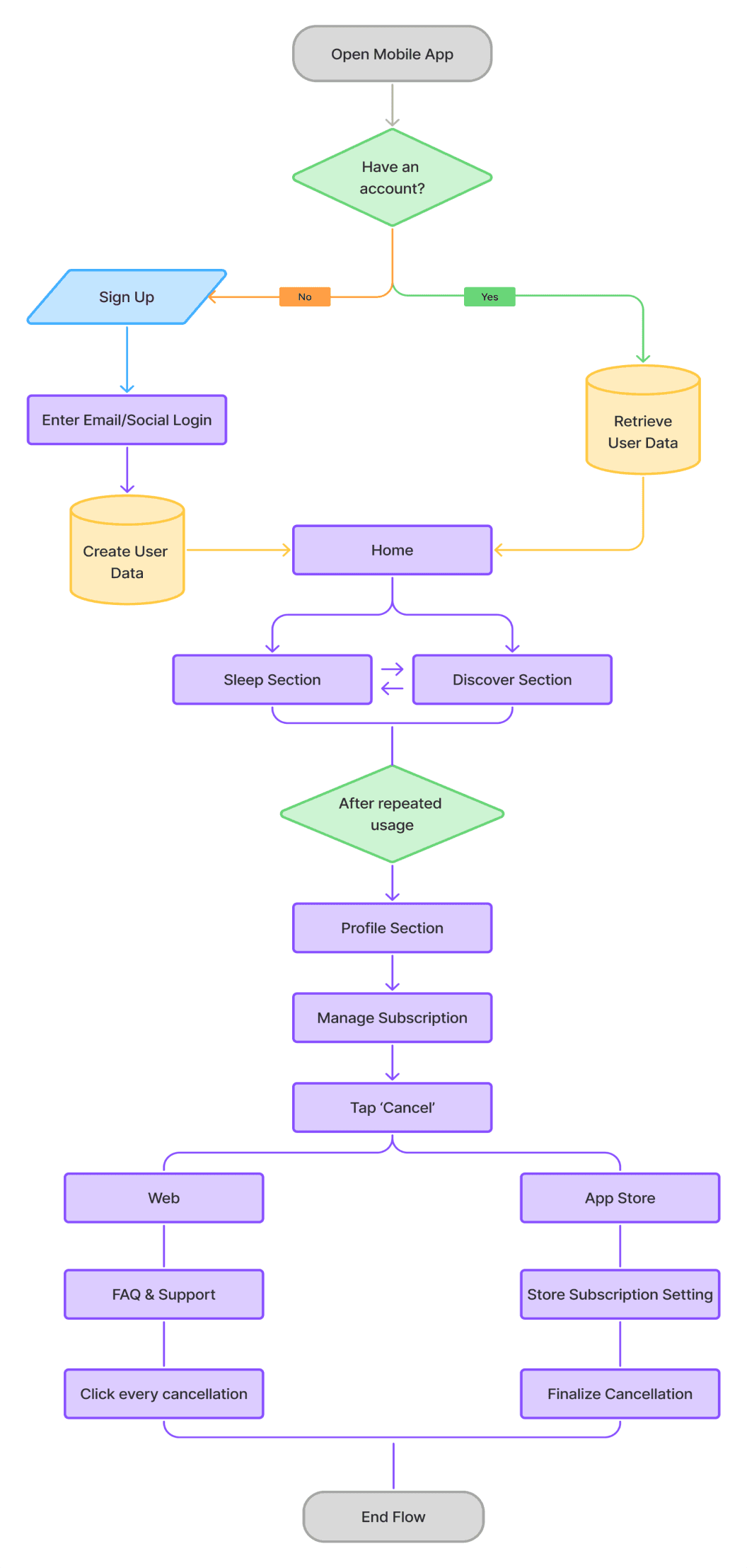
AS-IS: The existing flow requires multiple steps and redirects users to external platforms to cancel their subscription. This creates friction and makes the process feel complex, disconnected, and difficult to trust.
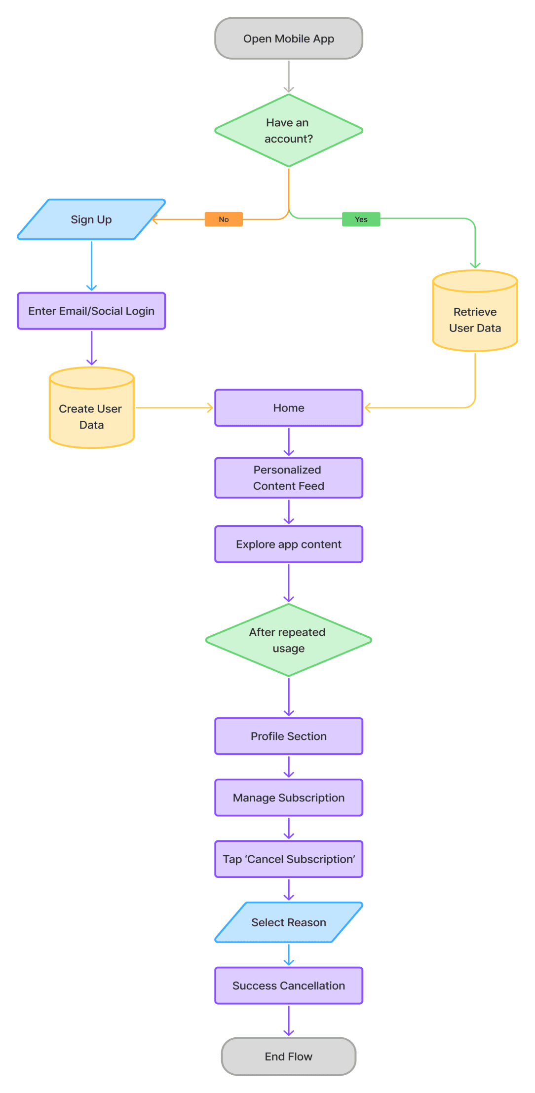
TO-BE: The redesigned flow keeps the entire cancellation process within the app and reduces it to a few clear steps. Users can manage and cancel their subscription directly in the Profile section, giving them clear control and improving trust.



[AS-IS]

[TO-BE]
Informational Architecture
In the original structure, key account and subscription features were hard to find. The redesigned IA brings these features into the Profile section, making them easier to find and manage. This helps users complete important tasks more confidently and with fewer steps.

Design Exploration
From Sketch to Structure
This section outlines how early ideas were refined into a clearer and more intuitive user experience. Starting from initial sketches, the process focused on simplifying key user flows, improving visibility of important actions, and reducing unnecessary steps. Through iteration, these ideas were translated into structured layouts that support seamless navigation and efficient task completion.
Hi-Fidelity Design
The final design focuses on clear navigation and easier access to key features such as subscriptions, content discovery, and accessibility settings. Users can now manage their plans directly in the Profile section without going through hidden menus. This improves clarity, reduces friction, and gives users more control over their experience. These solutions directly address the key usability issues identified in the Define stage.
Solution 01
Transparent Subscription Management
The redesigned flow brings billing details, renewal dates, and cancellation options into one place within the app. Users can clearly see and manage their subscription without leaving the app. This reduces confusion, prevents unexpected charges, and builds trust through better transparency.

[Browse Content & Activity]

[Access Subscription Settings]

[Manage Subscription Plan]

[Select Cancellation Reason]

[Cancellation Confirmation]
Users can access subscription settings directly from the Profile tab, where all key billing information is centralized. They can review renewal dates, payment methods, and subscription status in one place. The cancellation process is simplified with a guided flow to prevent accidental actions, followed by a clear confirmation to complete the experience.
Solution 02
Structured Content Discovery Flow
Content is organized into clearer sections such as recommendations and playlists, making it easier to browse and understand available options. Users can quickly find relevant content through structured navigation and search. This reduces time spent searching and improves the overall experience.

[Select Mood]

[View Mood-Based Recommendations]
Users can quickly set their current mood directly from the home screen. By selecting a mood, the content updates instantly to reflect their emotional state, offering more relevant and personalized recommendations. This reduces the need to search manually and helps users find suitable content in a more intuitive way.

[Browse Discover Content]

[Search with Suggestions]

[View Search Results]
Users can also search for specific content, narrators, or well-known figures through the Discover tab.
As they type, relevant suggestions appear in real time, helping them refine their search quickly. Once selected, users are taken directly to a curated result page with related content.
Solution 03
Simplified Accessibility and Playback Controls
Playback and accessibility settings are combined into a single control panel, allowing users to adjust voice, sound, and text options in one place. Users can make changes without interrupting their session. This improves usability and gives users more control over their experience.

[Browse Saved Content]

[Play Content]

[Control Playback Settings]

[Adjust Playback & Accessibility Settings]

[Select Voice]
Users can access playback and accessibility settings directly within the streaming screen without leaving their current session. Core controls such as voice, sound, and text options are grouped into a single, easily accessible panel, allowing quick adjustments while content is playing. Interactive icons provide immediate visual feedback by switching to a filled state when activated, helping users clearly understand which controls are currently in use. For more detailed customization, users can navigate to the settings screen to select preferred voices and fine-tune their listening experience.
Outcome
Key Improvement
Transparent subscription management fully handled within the app
Clear distinction between free and premium content
Simplified and centralized accessibility and playback controls
What I learned
Transparency is critical when users make financial decisions such as managing subscriptions. Clear billing details and cancellation options directly build user trust.
Simplifying navigation is not only about reducing steps but also about helping users understand their options before taking action.
Designing for meditation requires balancing functionality with emotional clarity. Interfaces should remain calm and minimal while still giving users meaningful control.
Next Steps
Conduct usability testing to validate whether users can manage subscriptions and discover content more efficiently
Explore deeper personalization based on users’ listening behavior and mood patterns
Further improve the meditation player with adaptive audio environments and more flexible session settings



